師資介紹
研究中心
校友訊息
華岡法粹/叢書
財團法人華岡法學基金會
繁體中文
/
English
/
系所簡介
系所沿革
教育目標及發展
核心能力
系所資源
系所成員
法律學系畢業修業規定
學士班學習地圖
高中生專區
大學部專區
法律護照
課務資訊
法律大型會考
轉系、雙主修
學生社團活動
職涯與生涯
畢業生專區
研究所專區
最新公告
課程公告
獎學金公告
畢業門檻
博士班專區
相關法規 修業規定
相關表單 表單下載
學士班學生修讀碩士班課程
國際交流/雙聯學位
公告資訊
其他資訊
自我評鑑過程相關資料
校園生活
直播與影音課程
網站連結
網站地圖
搜尋
你目前位置:
Home
公告資訊
招生專區
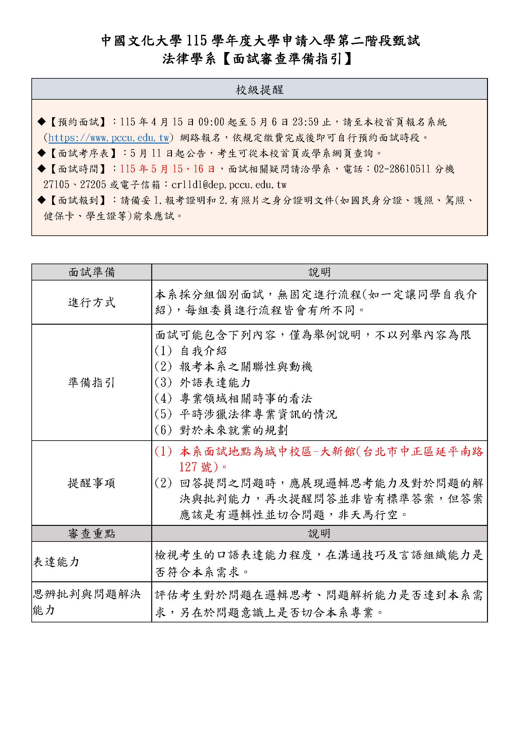
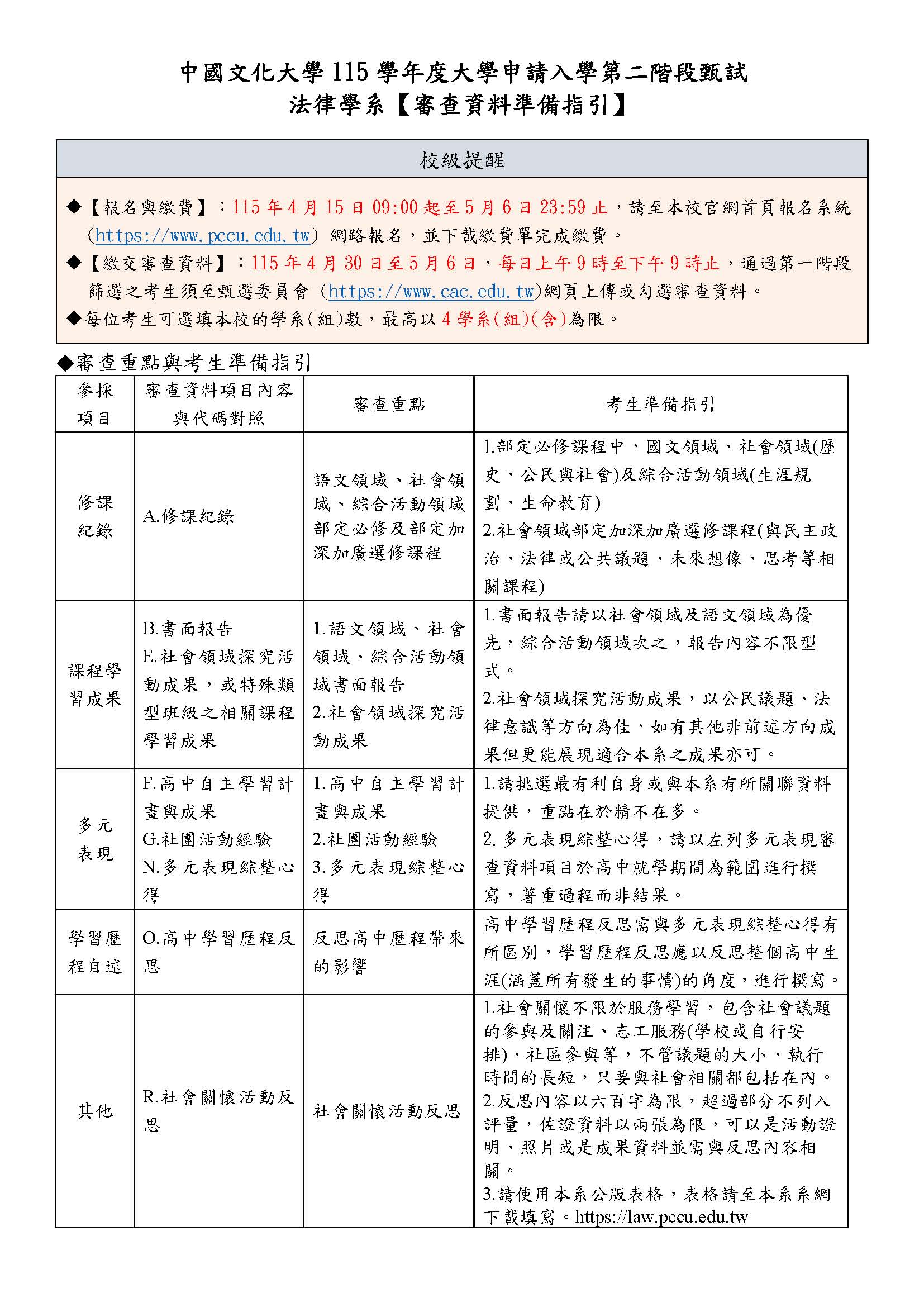
【115學年度申請入學】本系書面資料及面試準備指引
公布資訊欄
課程資訊公告(大學部)
停課公告
加/補課公告
課程考試公告
教室及課程異動公告
強學班及讀書會公告
校外工讀及實習公告
活動公告
獎學金公告
徵才公告
實習公告
招生專區
其他公告
【115學年度申請入學】本系書面資料及面試準備指引
細節
分類:
招生專區
發佈: 2026-03-02
最新更新日期: 2026-03-02
點擊數: 444